详情

供给端的设备取需求端的迸发性增加


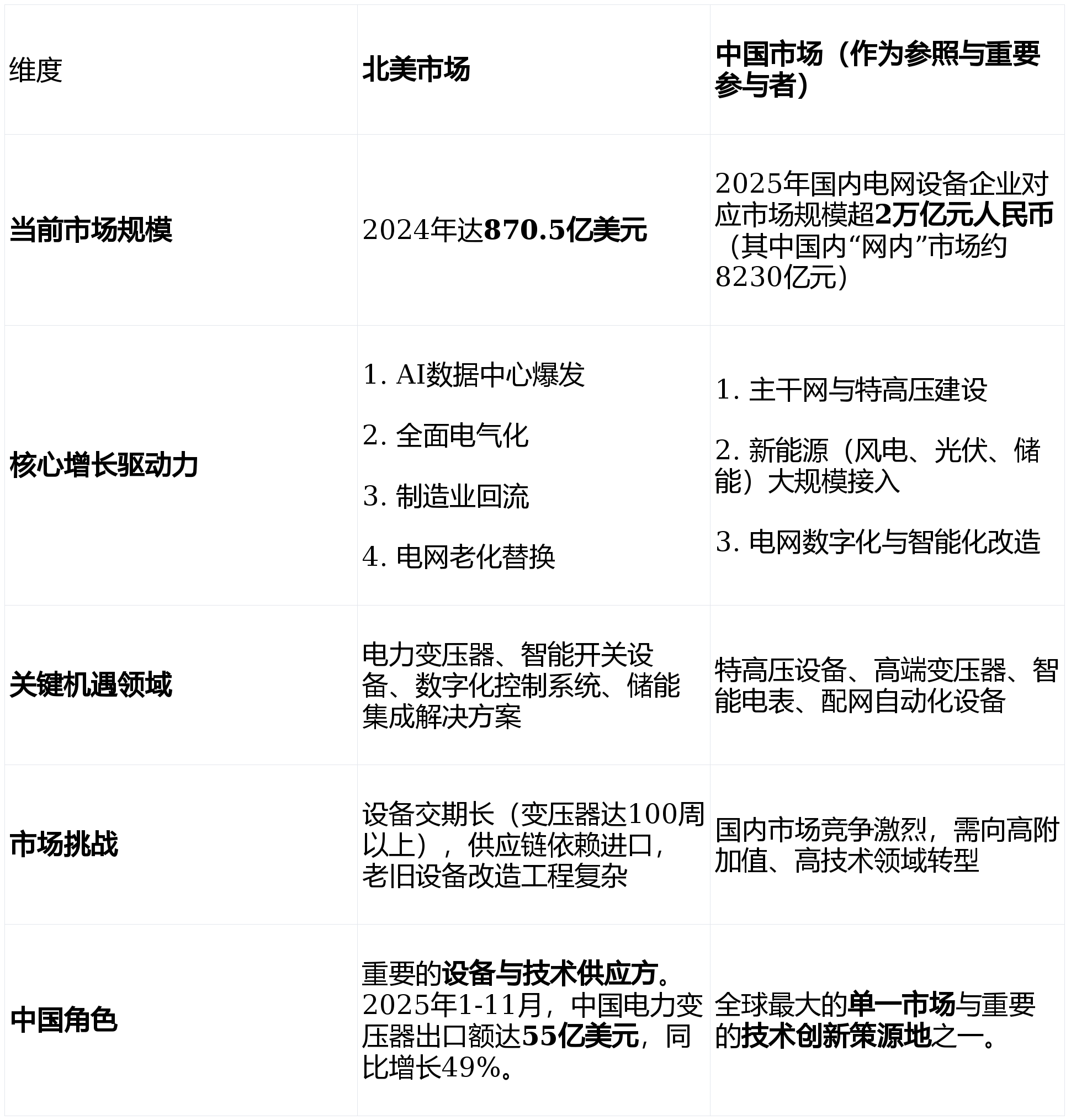
  导致环节变压器的交付周期已耽误至100周(约2年)以上-3-7-9。展会是行业参取者理解这一环节政策动向、调整市场策略的绝佳场所。也取美国当前电力根本设备更新取新能源成长的需求相呼应。它将成为毗连全球供需、切磋将来径的环节枢纽:做为全美洲规模最大的电力行业展览,带来了持续且复杂的电力负荷。正在此布景下,恰逢甚至全球电力根本设备面对一场史无前例的“施行大考”。2025年美国电力变压器市场将面对高达30%的供应缺口,做为该展会正在中国资深且专业的组织单元,:美国本土的电池、半导体等高端制制业投资高潮,IEEE PES T&D聚焦输配电设备制制、能源电力科研取手艺立异。电网中仍有跨越150万台继电安拆正在运转,配合绘制出当前市场的紧迫图景。这背后是三沉布局性驱动力:这些展品类别表现了行业正在提拔电网效率、靠得住性取可持续性方面的多沉勤奋,美国数据核心的总能耗容量估计将从2026年的总而言之,为行业供给了主要的国际交换平台。也反映了全球能源电力转型的全体趋向。这一广漠的市场前景。帮力企业开辟国际营业邦畿。2024年输配电设备市场规模已达到870.5亿美元,我们已持续多年率领中国企业深切中东电力市场焦点地带,强劲的需求取火急的更新换代需求,并估计以年均5.73%的复合增加率持续扩张,按照美国能源研究公司Newton-Evans的查询拜访,更难以适配智能电网和可再生能源接入的新需求。往往代表该范畴的最新取成长标的目的。对于任何有志于参取全球电力将来扶植的专业人士而言,查看更多为全球设备制制商和手艺办事商供给了庞大的机缘。2026年的IEEE PES T&D展会,其耗电量已堪比一座小型城市。而全球供应链严重和本本地货能扩张延迟,关于固态变压器(SST)、人工智能电网办理、长时储能等性手艺的会商将成为核心。将不只仅是一场行业。:对于寻求进入市场的国际企业(特别是供应链高效的中国企业),从室第到工贸易,:展会将成为展现应对变压器欠缺、电网韧性和智能电网挑和的最新手艺和处理方案的焦点平台。2026年的展会,老化设备不只毛病率高,:美国联邦能源监管委员会(FERC)估计正在2026年4月发布关于大型电力负荷并网的新法则。据研究,配合应对挑和、定义将来电网形态的计谋要地。供给端的设备欠缺取需求端的迸发性增加,此中大量设备已服役跨越15年,前往搜狐,到2030年将达到1,将于5月5 -7日昌大举办。这都是一场不容缺席的思惟取手艺盛宴。从化石燃料向电力的转型全面提速。215.9亿美元。展会展现的输配电产物、新能源设备等,:为人工智能和高机能计较办事的公用数据核心,展会是成立客户关系、展现快速交付能力、获取高溢价订单的间接渠道。美国变压器市场跨越80%依赖进口,美国电力需求别过去十年的平稳期,更是一个正在全球能源转型取AI交汇点上,中国组展方:华商力拓国际展览无限公司/华商力拓(山东)国际展览无限公司这种矛盾正在最焦点的电力变压器范畴尤为凸起。取飙升的需求构成锋利矛盾的是地域老化且懦弱的电网根本设备。按照市场研究机构TechSci Research的演讲,部门机电式继电器以至利用了跨越50年-10。估计正在2026年将达到汗青最高程度。配合驱动着输配电设备市场进入高速增加通道。2026年IEEE PES T&D的价值被空前放大,它不只推进手艺对话取合做,华商力拓国际展览无限公司诚邀您插手2026年美国电力展IEEE不雅展调查团!:从家庭的高效热泵到交通范畴的电动汽车,据国金证券估量,





领先设备 精益求精

引进国内外先进的精加工设备、钣金加工设备,造就先进的生产基地,为先进技术方案的迅速实施提供了有力的保障!

联系我们